中国精密流体控制设备重点企业及行业市场规模前景预测
发布时间:2022-12-24 点击次数:1310
精密流体控制设备是指通过运动算法与结构设计,实现对流体的高分辨率、高精度的控制性输出的智能装备。精密流体控制设备广泛应用于光伏、锂电池、风电、氢能源、建筑、汽车工业等工业领域,以及消费电子、半导体等电子领域的点胶、涂覆、灌胶等工艺环节,不同应用领域的精密流体控制设备,其功能、特性、成本亦有差别。
精密流体控制设备应用领域
资料来源:共研网整理
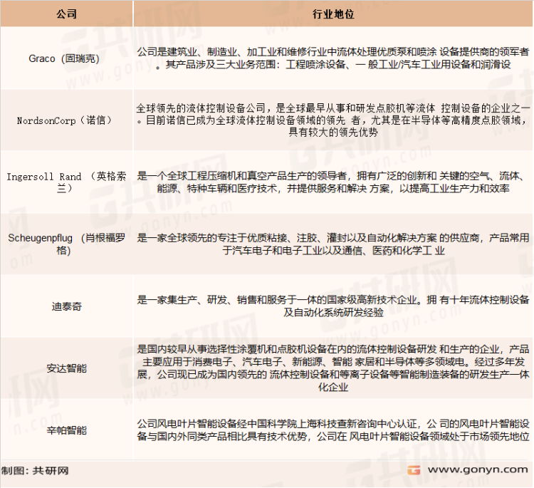
精密流体控制设备广泛运用于众多领域,是制造业发展过程中必不可少的一环,也是保障产业链、供应链安全稳定的关键。目前,精密流体控制设备核心零部件主要掌握在固瑞克、英格索兰和诺信等国外巨头手中,国内掌握流体控制领域核心技术的企业较少,多为设备集成商,对核心零部件的研发、创新能力较弱。
精密流体控制设备主要企业
资料来源:共研网整理
近年来,我国光伏、新能源汽车、电子信息制造业市场快速发展,推动精密流体控制设备行业市场规模不断扩大。预计2022年国内精密流体控制设备行业市场规模357.9亿元。
2016-2022年中国精密流体控制设备行业市场规模及预测

